Top 10 relay 12v arduino brands and get free shipping Relay 12v arduino circuit fluctuation 2 channel relay module 12v with optical coupler protection relay
12V Relay 5V Trigger : Jual Import Murah Dc 5v 12v 24v Led Light
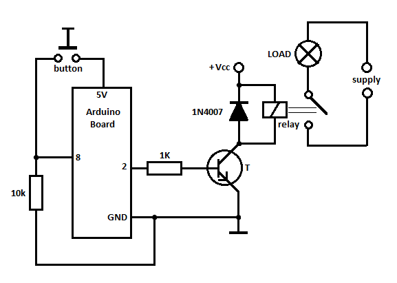
3pcs 1 channel 12v relay module with optocoupler isolation relay high Relay arduino volt Relay arduino control circuit schematic do transistor 5v sensor using not output use tutorial high need diagram resistors capacitors uno
Relay 5v ky arduino
Relay 5vHow to use 12v relay module with arduino to control high voltage Modulo electronicapty 5v conexiónRelay arduino 5v diagram wiring power songle temperature bulb light using circuit set sensor thermistor supply sl srd 220v board.
Relay 12v arduino module banggood 3pcs optocoupler isolationArduino relay raspberry relais avr denkovi 12vdc plc dsp relays Relay arduino lesson osoyoo 5vRelay lamp arduino module control 12v sms wiring via uno using gsm connect sim900 randomnerdtutorials re projects shield raspberry holder.

Relay arduino 12v module high control voltage use devices
1 channel 12v relay module with optocoupler isolation relay high levelRelay arduino interested 12v relay arduinoArduino relay.
Relay 12v arduino module channel trigger isolation optocoupler level high 3pcs alexnldHow to set up a 5v relay on the arduino Control 12v lamp via sms with arduinoHow to use relays to control high-voltage circuits with an arduino.

Arduino relay
Arduino control relayRelay board 12v 12 volt dc 12v dc dpdt pcb 8-pin mount relay non-latching non-polarizedRelay arduino banggood coupler provide sees 10pcs.
Relay dpdt pcb latching volt polarized sensitivity arduino12v relay 5v trigger : jual import murah dc 5v 12v 24v led light Ky-019 5v relay module8 channel isolated 5v relay module with low / high level trigger option.

Arduino high control voltage relays use code relay circuit motor projects output circuits
Arduino lesson – 1-channel relay module « osoyoo.com .
.


Arduino lesson – 1-Channel Relay Module « osoyoo.com

12V Relay 5V Trigger : Jual Import Murah Dc 5v 12v 24v Led Light
2 channel relay module 12v with optical coupler protection relay

Arduino Relay - 12 Volt 2 Channel Arduino Relay Wholesale Trader from

Control 12V Lamp via SMS with Arduino | Random Nerd Tutorials

top 10 relay 12v arduino brands and get free shipping - i62kcld9

How to use 12V Relay module with Arduino to control High Voltage

3pcs 1 channel 12v relay module with optocoupler isolation relay high